首页  关于我们  新闻动态  团队队伍  专业建设  党建团建  教学科研  员工工作  人才招聘  合作交流  特色发展 
当前位置: 首页>>教学科研>>教科研项目>>正文
  教科研项目  
 教学管理 
 实践教学 
 教科研项目 
 精品课程 
 实验室管理系统 
  热点文章
 
2022年公司校级科学研究项目申报工作顺利完成
2022-04-15 10:07  

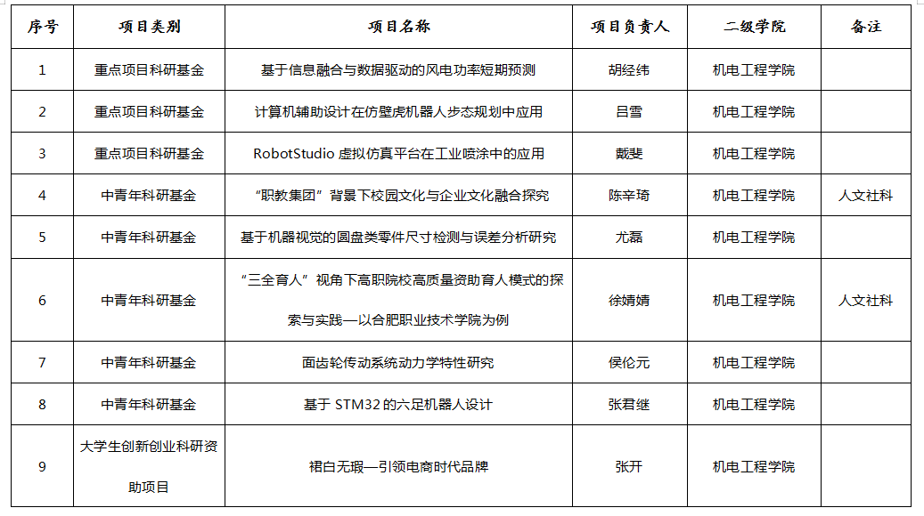
    2022年度韦德1946体育官方入口校级科学研究项目申报工作于2022217至21通过教科研系统评审顺利完成。本次参与申报项目共二·评审人员在评审后认为公司所有项目符合申报要求, 予以推荐通过。 评审结束后,公司已将修改意见给予项目申请人,现结果公布如下        

 

关闭窗口

版权所有:韦德1946体育官方入口(中国)官方网站登录入口
地址:合肥市新站区岱河路2号(邮政编码:238000)